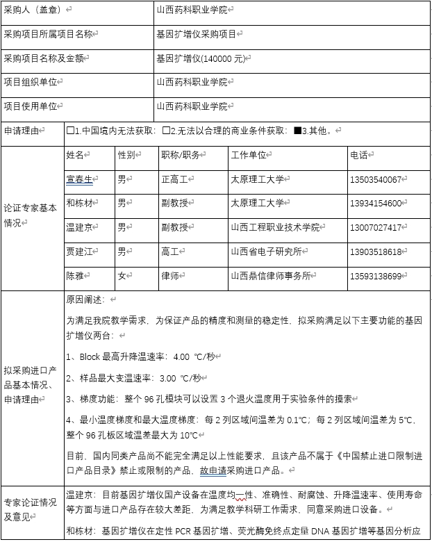
山西药科职业学基因扩增仪采购项目拟采购进口产品满足使用需求,现将申请采购进口产品的基本情况、专家论证情况及意见进行公示,公示期为2022年8月3日起至2022年8月9日止(五个工作日)。若对专家组论证意见存在异议,可在公示期内提出,并将相关意见和依据,书面报送采购单位。
采购单位:beat365在线体育官网登录入口
采购单位地址:山西省太原市民航南路16号
采购单位联系人:杨宏
采购单位联系电话:13994243966
beat365在线体育官网登录入口
2022年8月2日
山西药科职业学基因扩增仪采购项目进口产品专家论证意见公示

